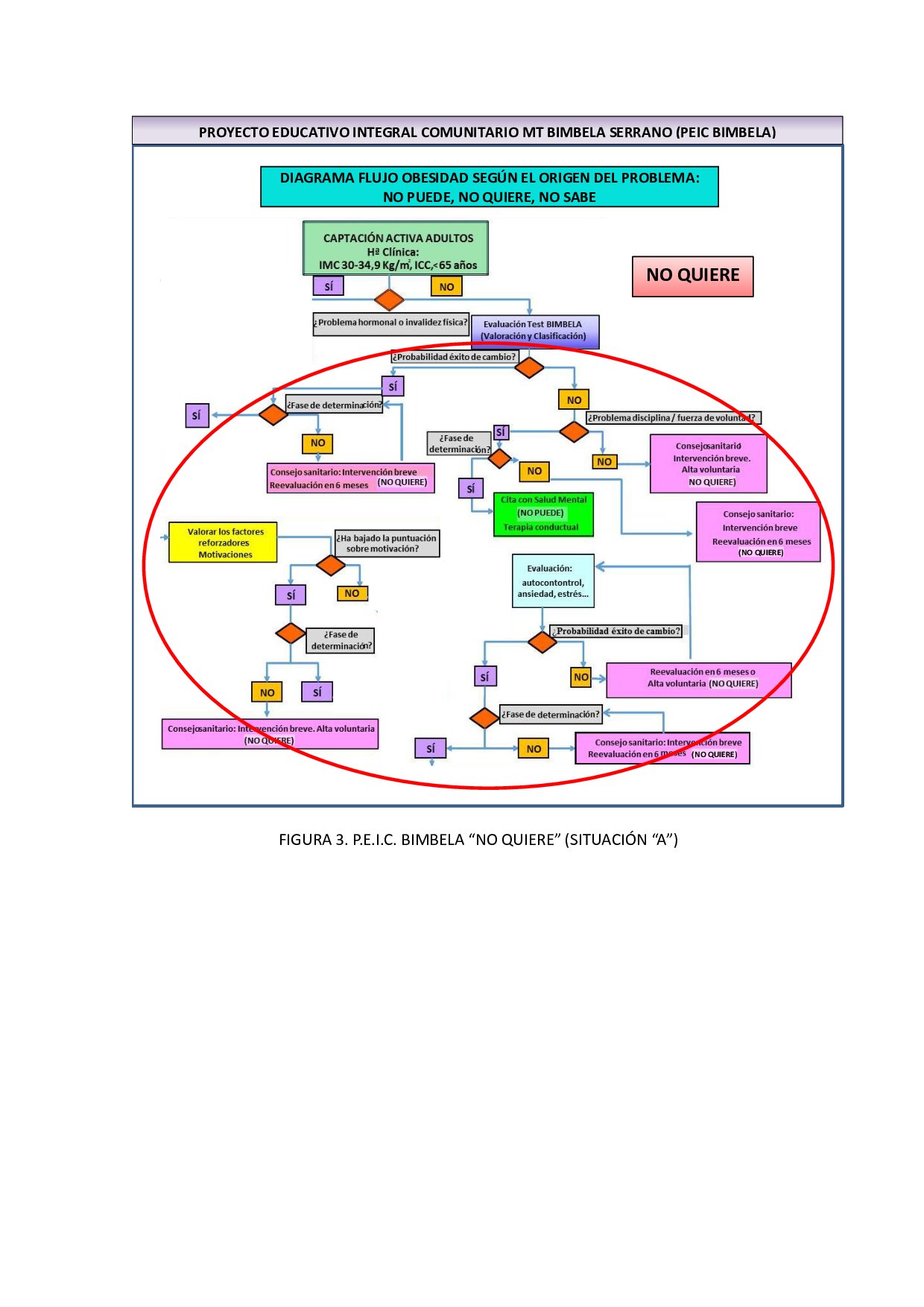
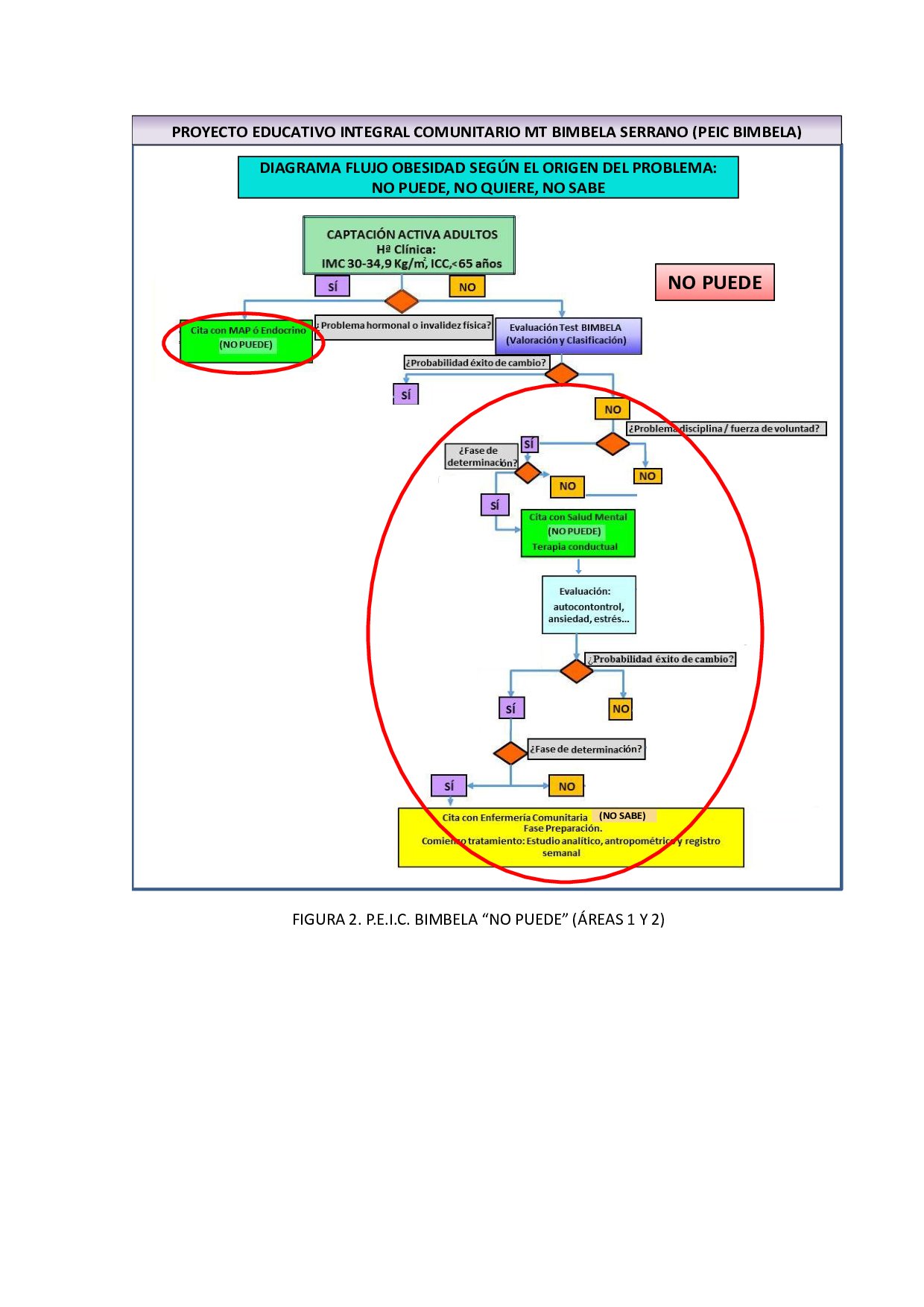
Diagrama de flujo para prevención secundaria de la obesidad según el origen del problema: P.E.I.C. “Bimbela”
Agencias de apoyo
- Servicio Aragonés de Salud
- Universidad de Zaragoza
Resumen
Objetivo: Elaboración de un diagrama de flujo que permita al profesional de Atención Primaria llevar a cabo la toma de decisiones con el paciente obeso, en función del origen del problema.Material y Métodos: Partiendo de las premisas de Virginia Henderson sobre los factores que influyen en la independencia de los pacientes para cubrir sus necesidades básicas: falta de fuerza (no puede), falta de voluntad (no quiere) o falta de conocimientos (no sabe); se ha elaborado un diagrama de decisión según “el origen del problema”: “Proyecto Educativo Integral Comunitario (P.E.I.C.) Bimbela”.
Resultados: Se captaron aquellos casos con criterios de inclusión compatibles con un programa dietoterápico no farmacológico para pacientes obesos adultos en la consulta de Enfermería Comunitaria. Se desarrolló entre Enero 2012 y Diciembre 2013 (96 semanas).
Conclusión: El diagrama de flujo permite facilitar la toma de decisiones en Atención Primaria, logrando una buena adherencia al programa de adelgazamiento y mantenimiento de peso.
Descargas
-
Resumen3114
-
PDF754
-
PDF 754
-
CERTIFICADO COMITE ÉTICO ...28
-
CERTIFICADO COMITE ÉTICO ...70
-
DIAGRAMA DE FLUJO PARA PR...158
-
FIGURA 1. JPG1818
-
FIGURA 2. JPG4507
-
FIGURA 3. JPG2892
-
FIGURA 4. JPG4739
-
Tabla I50
-
FLOW DIAGRAM FOR SECONDAR...138
-
FIGURE 128
-
FIGURE 213
-
FIGURE 313
-
FIGURE 420
-
TABLE 117
Citas
Monereo Megías S y cols. Nuevos retos en la prevención de la obesidad. Tratamientos y calidad de vida. Bilbao: Rubes editorial. 2012
Escribano García MJ y cols. Guía de actuación en situaciones de sobrepeso. Consejería de Sanidad. Comunidad de Madrid. Segunda edición: junio 2009
Ruiz de las Heras A y cols. Elementos de dietoterapia. Pamplona: EUNSA. 2010
SEEDO. 2014. Disponible en: http://www.cuatro.com/noticias/sociedad/Dieta-peso_ideal-bascula-comer_sano-ejercicio-Sociedad_Espanola_para_el_Estudio_de_la_Obesidad-fracaso_2_1747755200.html
Lopez Torrecillas F, Godoy García F. Estrategias cognitivo-conductuales para el tratamiento de la obesidad. Psicotherma, 1994 Vol 6 nº3 pp 333-345
García García E. ¿En qué consiste el tratamiento multidisciplinario de la obesidad? Revista de Endocrinología y Nutrición Vol. 12, No. 4 Supl. 3 Octubre-Diciembre 2004 pp S148-S151
Santo Tomás M. Fundamentos Históricos y Teóricos de Enfermería Área II. Tema 6. Universidad de Valladolid. España. 2011
Alcón Belchí C y cols. Algoritmo de actuación en la prevención de la mutilación genital femenina. Estudio de casos desde atención primaria. Aten Primaria. 2016;48:200-5
Arrizabalaga JJ y cols. Recomendaciones y algoritmo de tratamiento del sobrepeso y la obesidad en personas adultas. Med.clin (Barc). 2004; 122(3): 104-110.
Lamote de Griñón Alifonso E. PROYECTO ATCCAPO (Aplicación de Técnicas para el Cambio de Conducta en el Paciente Obeso). Servicio Aragonés de Salud. 2006. Disponible en: http://www.aragon.es/estaticos/GobiernoAragon/Organismos/ServicioAragonesSalud/Areas/03_Informacion_al_profesional/02_Calidad/ALGORITMO%20DE%20LA%20ATENCION%20AL%20PACIENTE%20OBESO%20EN%20%20CONSULTA%20DE%20AP.pdf.pdf
De Cos AI y cols. Estrategias y gestión en el abordaje interdisciplinar de l aobesidad. En:Váquez C, de Cos AI, Calvo C, Nomdedeu C (editores). Obesidad. Manual teórico-práctico. Madrid: Díaz de Santos; 2011. p: 69-86.
Santillán A. Guías (GPC), protocolos y vías clínicas: definiciones y documentación. Guías de Práctica Clínica, Tool Kit. 30 de julio, 2013.
Rodríguez Doñate B y cols. Presentación de una estrategia interdisciplinaria y de carácter grupal para el tratamiento integral de la obesidad (Programa EGO). Actividad Dietética. 2010; 14 (2): 90-95.
Gordon H y cols. Teorías del Aprendizaje. Ed. Trillas. Capítulo 5. México D.F. 1989.
Bimbela Serrano MT. “Programa de prevención secundaria de la obesidad adulta en el Servicio Aragonés de Salud”. 1er accésit en la modalidad “Ámbito Sanitario” en los VIII “Premios Estrategia NAOS del Ministerio de Sanidad, Servicios Sociales e Igualdad” 2014. Disponible en: http://www.aecosan.msssi.gob.es/AECOSAN/docs/documentos/nutricion/premios/2014/14_Aragon.pdf
Bimbela-Serrano MT y cols. Estrategias de educación terapéutica en el tratamiento de la obesidad del adulto con riesgo cardiovascular en la consulta de enfermería comunitaria. Biblioteca Lascasas, 2014; 10(3). Disponible en <http://www.index-f.com/lascasas/documentos/lc0788.php> Consultado el 9 de Octubre del 2015
Bimbela Serrano MT y cols. Modificación de la calidad de vida tras un programa de pérdida de peso en Atención Primaria. Metas Enferm. 2015; 18 (3): 49-53
Bimbela Serrano MT y cols. Estudio de hábitos alimentarios dentro de un programa dietoterápico para pérdida de peso en la consulta de enfermería de Atención Primaria. Nutr. clin. diet. hosp. 2014; 34(2): 37-44
Bimbela Serrano MT y cols. Evaluación de los conocimientos de un grupo de pacientes obesos de Atención Primaria a través de la pirámide alimentaria. Rev Esp Nutr Comunitaria. 2014; 20 (2): 48-50
Llauradó Sanz G. La autonomía del paciente y la responsabilidad del personal de enfermería. ENE. Revista de Enfermería. Abr. 2013; 7 (1)
Bimbela Serrano MT. Obesidad: Creencias y Falsos mitos. Enfermería Comunitaria (rev. Digital) 2015, 11(2). Disponible en http://www.index-f.com/comunitaria/v11n2/ec10505.php. Consultado: 15 de septiembre 2015
Marina JA. Los secretos de la motivación. Ed. Ariel. Barcelona, 2011
Guzmán Bondik, S. Tratamiento quirúrgico de la obesidad mórbida. Boletín de la Escuela de medicina. Universidad Católica de Chile, 2007
Bimbela-Serrano MT y cols. Encuesta de satisfacción de un proyecto de mejora de calidad del Servicio Aragonés de Salud. Enferm Global. 2015; 39 (3): 261-272)
- CERTIFICADO COMITE ÉTICO DE INVESTIGACIÓN1
- CERTIFICADO COMITE ÉTICO DE INVESTIGACIÓN2
- DIAGRAMA DE FLUJO PARA PREVENCIÓN SECUNDARIA DE LA OBESIDAD SEGÚN EL ORIGEN DEL PROBLEMA: P.E.I.C. “BIMBELA”
- FIGURA 1. JPG
- FIGURA 2. JPG
- FIGURA 3. JPG
- FIGURA 4. JPG
- Tabla I
- FLOW DIAGRAM FOR SECONDARY PREVENTION OF OBESITY ACCORDING TO THE ORIGIN OF THE PROBLEM: C.C.E.P. BIMBELA
- FLOW DIAGRAM FOR SECONDARY PREVENTION OF OBESITY ACCORDING TO THE ORIGIN OF THE PROBLEM: C.C.E.P. BIMBELA
- FIGURE 1
- FIGURE 2
- FIGURE 3
- FIGURE 4
- TABLE 1
Las obras que se publican en esta revista están sujetas a los siguientes términos:
1. El Servicio de Publicaciones de la Universidad de Murcia (la editorial) conserva los derechos patrimoniales (copyright) de las obras publicadas, y favorece y permite la reutilización de las mismas bajo la licencia de uso indicada en el punto 2.
© Servicio de Publicaciones, Universidad de Murcia, 2018
2. Las obras se publican en la edición electrónica de la revista bajo una licencia Creative Commons Reconocimiento-NoComercial-SinObraDerivada 4.0 España (texto legal). Se pueden copiar, usar, difundir, transmitir y exponer públicamente, siempre que: i) se cite la autoría y la fuente original de su publicación (revista, editorial y URL de la obra); ii) no se usen para fines comerciales; iii) se mencione la existencia y especificaciones de esta licencia de uso.
3. Condiciones de auto-archivo. Se permite y se anima a los autores a difundir electrónicamente las versiones pre-print (versión antes de ser evaluada y enviada a la revista) y/o post-print (versión evaluada y aceptada para su publicación) de sus obras antes de su publicación, ya que favorece su circulación y difusión más temprana y con ello un posible aumento en su citación y alcance entre la comunidad académica. Color RoMEO: verde.










